Engager une nouvelle audience : comment la recherche UX peut transformer l’adhésion à une association
Comment attirer des membres qui ne viennent pas du monde du design vers une association qui leur semble éloignée de leurs préoccupations ?
Comment attirer des membres qui ne viennent pas du monde du design vers une association qui leur semble éloignée de leurs préoccupations ?
Réduction des étapes et clarification des informations.
Création de contenus et d’interactions qui parlent aux préoccupations écologiques de nos cibles.
Mise en avant des valeurs et actions de l’association dès la page d’accueil.

Réunir autour de l’éthique pour aller vers le design.
— Thais Dol, fondatrice de DMS

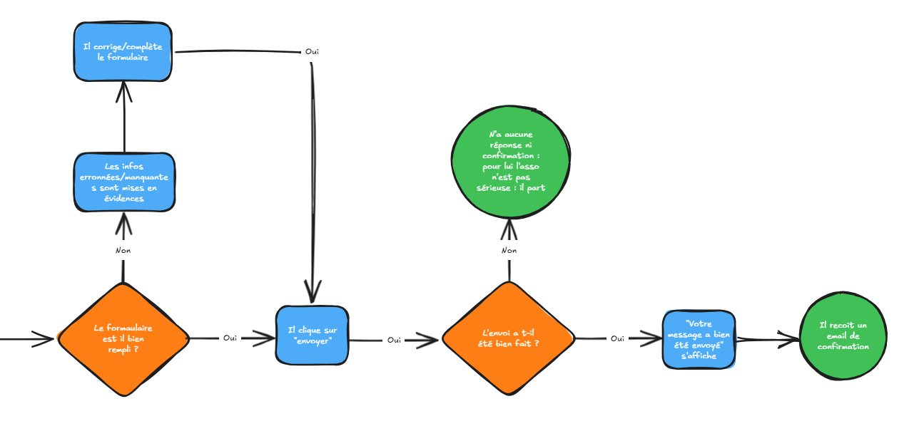
Le user flow décrit chaque étape franchie par Lucas (notre personae), du point d’entrée jusqu’à l’interaction finale, pour arriver à son objectif.
(extrait du user flow)

Un dispositif intéractif pour tester l’efficacité de l’interface utilisateur, construit sur Figma, en utilsant les tokens et les variables pour la création du début d’un design system.
Engager une nouvelle audience, c’est avant tout comprendre ses besoins et ses motivations. Ce projet montre comment la recherche UX et le prototypage peuvent transformer une association en la rendant plus accessible, plus claire, et plus engageante. Une preuve que le design peut être un levier puissant pour le changement, même en dehors du monde des designers.

Ce projet démontre l’importance de sortir des sentiers battus pour toucher de nouvelles audiences. En combinant recherche utilisateur, co-conception et prototypage, j’ai pu créer une expérience qui parle à tous, pas seulement aux initiés.